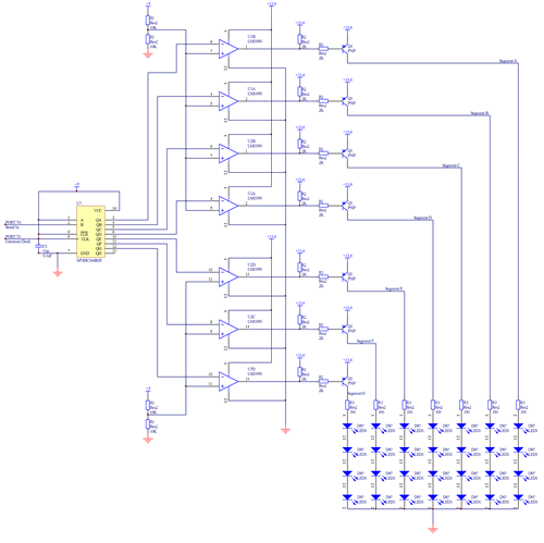
Scoreboard Circuit Operation
The diagram below illustrates the high level connections required to drive a single 7-segment display on the scoreboard. The below circuit was repeated 4 times -- once for each of the four 7-segment LED displays. Each circuit takes a single data line as its input (C32 outputs T4-T7), and uses a shared clock signal (C32 output T3) that is common to all of the 4 LED display circuits. The scoreboard therefore requires 5 pins total on the C32 to operate, along with 5V power, 13.6V power, and ground.
SIPO Shift Register Operation
The single input to each 7-segment LED display is not adequate to directly control the operation of the display. To control the segments independently of one another, the scoreboard uses a 74HC164 8-bit serial-in, parallel-out shift register. This particular shift register operates by performing and AND operation on the two input lines and assigning this logical value to the first output pin of the shift register each time a rising edge is detected on the clock input. The value in the first output subsequently shifts to the second output, and so on down the line. By pulsing the clock 8 times, the full set of 74HC164 outputs can be assigned.
With 4 data lines and a shared clock pulse, the C32 can simultaneously control the states of 32 different outputs, and completely change their values in 8 clock pulses. The only limitation on the use of the shift registers is the requirement that the output circuitry be functionally insensitive to the transient output states which occur when the contents of the register are being changed. In the case of the LED display, these transient states are manifested as almost imperceptible flickering of individual segments during the refresh process.
LM339 Comparator Operation
The choice of a common cathode LED display requires that the individual segments of the LED display be switched from the high side. As each segment of the display, with the exception of the decimal point, comprises 4 individual LEDs, a minimum voltage drop of 6.8V across the LEDs is needed, with the need for an additional voltage drop across the resistor that is used to limit the current through the segment to the recommended 20 mA. In order to effectively switch this voltage from the high side using a PNP transistor, the 0 to 5V signal from the shift register must be stepped up to a 13.6V signal, as the LED display will be driven from 13.6V.
To step up the logic signal, an LM339 comparator in an inverting configuration is used, with a reference voltage of 2.5V at the positive input. Vcc for the comparator is 13.6V in order to generate an output signal large enough to switch the segments. Since the application is insensitive to small transient signals, A 2k pull-up resistor is used at the open-collector output of the LM339 to ensure a strong 'high' voltage.
Transistor (Switching) Stage
The output of the LM339 cannot source enough current to directly power the segments of the LED display, which requires 20mA per segment. The output of the LM339 is therefore used to switch a 2N3906 PNP transistor which can handle up to 100 mA. A single transistor switches current to each individual segment. The current passing through each transistor, and hence through the display, is limited to 20mA by a small (330 ohm) resistor placed in line with the segments.
7-Segment LED Display
The Ligitek LSD23255-10 displays used for our project are LED arrays in the same 7-segment configuration that is ubiquitous in society, from clocks to price displays to calculators. Due to the large size of our displays, each segment is actually comprised of 4 individual LEDs, with the exception of the 2 LED decimal point. For our project the decimal point was not needed though, and was therefore not connected. By controlling the sequence of lit and unlit segments through the shift register and switching circuits, different numbers and letters can be displayed.

